Gradle 与 Android 构建入门
前言
无论是否意识到 Gradle 的存在,每位 Android 程序员都会直接或间接的与 Gradle 打交道。每当通过 Android Studio 新建一个工程时,AS 都会自动创建一个通用的目录结构,然后就可以进行开发,在 app 的 build.gradle 中添加一些依赖,点击右上角的 Sync Now,编写代码,点击绿色小箭头 Run 运行代码,一切都这么美好,除了偶尔Sync Now 会失败变为 Try Again,如果经过几次 Try Again,问题还没有解决,打开浏览器,粘贴对应报错,查找解决方案,复制粘贴解决方案,点击 Try Again,问题解决,生活还是那么美好。
如果你想要了解问题为什么会发生,为什么这样做会解决问题,那么你需要脱离 AS 那几个常见的按钮,探索它背后的秘密:Gradle,这一自动化构建工具。
概览
本文将介绍:
- 为什么需要自动化构建工具?
- 默认创建的 Android 工程都有什么
- 依赖管理
- 打包流程
通过阅读本文,可以大致了解 Gradle 是如何工作,可以有针对性搜索相关内容,更加快速的解决常见编译错误。
为什么需要自动化构建工具?
以下命令只是示例,方便说明问题,具体使用方式请查找相关命令手册用法
我们知道,一个 APK 包其实是一个 zip 包,包含代码和资源。那么我们可以编写一个Shell 脚本,命名为assemble.sh,任何人只要通过执行这个脚本就可以得到 apk 包,完美:
- 将 .java 文件转换为 .class 文件,执行命令: javac xxx.java
- Android 还会将 .class 文件转换为 .dex 文件: dx xxx.class
- 打包成 apk: zip xxx.apk [需要打包的代码和资源]
在 Android 中代码对资源是通过 R.java 文件引用,于是需要继续添加命令,并要求这个命令在 javac 命令前执行。在实际开发中我们不可能所有功能都自己实现,有可能会依赖优秀的开源库,修改后的伪代码如下:
- 生成 R.java: aapt [资源文件]
- 将 .java 文件转换为 .class 文件,执行命令: javac xxx.java R.java -classpath xxx.jar
- Android 还会将 .class 文件转换为 .dex 文件: dx xxx.class R.class xxx.jar
- 打包成 apk: zip xxx.apk [需要打包的代码和资源]
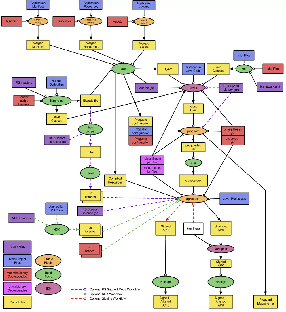
一切似乎都尽在掌握之中,真的吗?让我们看看 Android APK 实际打包的流程是什么样的:
想想实现如此复杂流程的 Shell 脚本是不是有些头大?别急,实现后还会遇到下面这些问题:
- 对于多个工程,每个工程都需要拷贝上述 Shell 脚本
- 对于单个工程,每次添加一个功能都需要在原有流程中插入一段代码,随着需求增加,脚本难以维护
- 如何管理引入的外部依赖?如何打 debug、release 包?如何打多渠道包?
此时我们需要一个简化上述过程的工具,通过一些约定,如将代码、资源等放在指定目录,再辅以构建脚本就可以快速得到最终的构建产物,这就是自动化构建工具,而 Gradle 就是其中一个。
对照刚刚那个简单的例子,每一个工程在 Gradle 中叫做一个 Project,每一个需要执行的任务,如生成 R 文件、编译 java 文件等,在 Gradle 中叫做一个 Task。通过 TaskA.dependsOn(TaskB)可以实现先执行 TaskB 再执行 TaskA 的效果。同时 Gradle 也提供 doFirst、doLast 允许在每个 Task 前和后执行一些代码。
至此,我们知道为什么需要自动化构建工具:
- 防止手动介入构建
- 创建可重复的构建
- 以及最重要的:提升编程效率,将精力集中在需求开发上
默认创建的 Android 工程都有什么
每当通过 Android Studio 新建一个工程时,AS 都会自动创建如上图所示的目录结构,图片中简单介绍了各个目录是干什么的,接下来为大家详细介绍每一个目录或者文件的含义:
.gradle 与 .idea
.gradle 与 .idea 存放 Gradle 和 AS 对于当前工程的缓存。
最常见的一个应用就是点击 sync 后,AS 会在每个工程下生成 .iml 文件,他们与 .gradle、.idea 配合为我们提供了代码提示等常见功能。所以如果你的代码飘红而你确认依赖没有问题,可以尝试下面步骤清除 AS 缓存:
- 删除.idea 删除.gradle 文件
- 命令行执行 ./gradlew clean
- 选择 File -> invalidate caches/restart
- Sync
gradle/wrapper 与 gradlew gradlew.bat
当我们初次配置 Android 环境时,需要安装 Java,安装 AS,但并不需要安装 Gradle,这其中就是 gradle/wrapper 的功劳。
当执行 gradlew 脚本时,它可以保证每个项目都使用自己期望的 Gradle 版本,而其中的奥秘就在 gradlew 的这段代码中
1 | exec "$JAVACMD" "${JVM_OPTS[@]}" -classpath "$CLASSPATH" org.gradle.wrapper.GradleWrapperMain "$@" |
gradlew 并没有直接启动 Gradle 而是启动 gradle-wrapper.jar,它会判断如果没有 Gradle 环境,从 gradle-wrapper.properties 中的 distributionUrl 中下载相应环境,并启动 Gradle。
因为 Gradle 允许命令行启动时附加参数来自定义 Gradle 的运行环境,所以百度app通过自定义 gradle-wrapper.jar,实现通过配置文件为不同内存大小的电脑、debug/release 包指定不同 gradle 运行内存,提升大家编译速度。
setting.gradle
setting.gradle 中最关键的就是其提供的 include 方法,通过这个方法可以指定哪些工程需要参与编译,每一个参与编译的工程 Gradle 会为它创建一个 Project 对象
根目录 build.gradle
首先是 buildscript 代码块: gradle 默认是自顶向下执行,无论 buildscript 代码块在哪,它都会第一个执行
接下来是 repositories 和 dependencies: repositories 表示 dependencies 声明的依赖去哪些仓库找,google、jcenter、mavenCentral 都是第三方 Maven 仓库。同时,也可以通过 maven 方法添加自己的 Maven 仓库。需要注意的是,不应该假设组件一定会从特定仓库拉取,如果 Gradle 请求一个仓库超时,它会自动请求其他仓库。
dependencies:代表 Gradle 执行需要哪些依赖。比如需要 Android Gradle Plugin 插件为我们打包 apk 包,就需要添加: classpath ‘com.android.tools.build:gradle:3.4.0’
最后是 allprojects 和 repositories: 在 allprojects 中的配置会对所有工程生效而里面的 repositories 则表示工程声明的 dependencies 去哪些仓库查找
app build.gradle
首先可以看到 apply plugin: ‘com.android.application’,当应用这个插件后,它会为我们创建一系列 Task,比如 assembleDebug、assembleRelease,执行这些 Task,就会得到最终的 APK。
android 代码块是插件为我们提供的 API允许我们修改 Task 的行为。
dependencies 代码块的内容决定当前 Project 依赖哪些组件,而不同的依赖声明会有不同的结果,具体内容我们在下一节分析。
依赖管理
依赖配置
在 Android Gradle Plugin 3.0 时代,Google 使用 implementation 和 api 选项取代过去的 compile 选项。既然接口都变了,Google 索性将其他的配置项也进行了改名,方便大家理解其配置的含义。需要注意的是,老版本的接口没有被立刻删除,但是在下一个主要版本中会被删除。下面是各个配置项的官方中文解释:
举个例子: 假设 A 依赖 B,B 依赖 C。
如果 B 对 C 使用 implementation 依赖,则 A 无法调用 C 的代码
如果 B 对 C 使用 api 依赖,则 A 可以调用 C 的代码
如果 B 对 C 使用 compileOnly 依赖,则 A 无法调用 C 的代码,且 C 的代码不会被打包到 APK 中
如果 B 对 C 使用 runtimeOnly 依赖,则 A、B 无法调用 C 的代码,但 C 的代码会被打包到 APK 中
实际上每一个组件都有自己的 compileClasspath 和 runtimeClasspath
当一个组件参与编译时,Gradle 就会将其放在 compileClasspath 中
当一个组件参与打包时,Gradle 就会将其放在 runtimeClasspath 中
不同的依赖配置项,其实就是将声明的依赖放入不同组件的不同的 classpath 中,回到上面的例子 对于 implementation ,其实就是将 C 放入 B 的 compileClasspath 和 runtimeClasspath,放入 A 的 runtimeClasspath 中,从而实现 A 如果调用 C 的代码,在 A 的编译阶段 javac 报错,但最终 C 会被打包到 APK 包中
对于 api、compileOnly、runtimeOnly 原理相同
源码与二进制
当想要依赖一个源码工程时只需要这样写: implementation project(‘:demo:mylibrary’)
而且我们可以明确知道 mylibrary 中的依赖都会被正确打包到 APK 中
当我们依赖二进制需要这样写: implementation ‘androidx.appcompat:appcompat:1.0.2’
当执行依赖命令(只输出 release 包的 runtimeClasspath):
./gradlew :app:dependencies –configuration releaseRuntimeClasspath > dependencies.txt
输出依赖关系图时会看到并不是仅仅依赖一个 appcompat 组件(只显示部分依赖),还包含该组件自己的依赖,以及依赖的依赖,直到组件自身没有依赖,这样的特性叫做依赖传递
1 | releaseRuntimeClasspath - Resolved configuration for runtime for variant: release |
那么 Gradle 是怎么确定这些依赖呢?当使用Maven 规范上传组件时,不单单会上传组件的二进制,还会上传一个 pom.xml 文件,依赖信息就在这个文件当中。
因为查看公共的 Maven 服务器有可能需要翻墙,下面给大家展示百度app自己搭建的服务器的后台,方便理解被上传的二进制在服务器是以怎样的结构存放的
这个是百度app自己搭建的 Maven 服务器后台,点击一项查看详情:
有上传的二进制 aar,也有 pom 文件,还有我们在上传时自定义的文件 readme
看完远端的 POM 文件,我们在看看当二进制被下载后在本地是如何存放的
下面是一个简单的 POM 文件:
可以看到有两个 dependency,需要注意的是 scope,也会分为 runtime 和 compile,runtime 不会参与编译,但会参与打包,compile 会参与编译和打包
两个实际例子: 一:假设 A 依赖 B,B 依赖 C
B 对 C 使用 implementation 依赖
B 中有类 Foo 继承于 C中的 Bar
在 A 中使用类 Foo 时会报错找不到类 Bar,解决办法只能让 A 再依赖 C,所以应该尽量避免使用继承
二:假设 A 依赖 B,B 依赖 C
BC 是二进制, B 的 POM 中对 C 的依赖是 runtime
在 Gradle 4.4 中,A 依然可以调用 C 的代码,这个问题在 Gradle 5.0 后被修复
依赖冲突
什么是依赖冲突:
假设 ABC 是源码,D 是二进制,A 声明依赖 B,A 声明依赖 C,B 声明依赖 D 1.0 版本,C 声明依赖 D 1.1版本,这时,D 有依赖冲突,需要确定是使用 1.0 还是 1.1 版本
如何解决依赖冲突:
- 进行编译时,B 编译时依赖 D 的1.0版本,C 编译时依赖 D 的1.1版本,但最终打包到 apk 中 D 的版本是 1.1,因为版本号冲突默认选择最高版本
- Gradle 为我们提供了一系列解决依赖冲突的规则如:不允许依赖传递,exclude 移除一个依赖,替换一个组件为另一个组件,这些方法就不一一介绍了,按需百度即可
- 百度app在此基础上增加规则:如果最终应用的版本号高于在 version.properties 定义的版本号则报错
注意:
- 假设 D 发布 1.2 版本,但 B、C 都没有基于 D 1.2 版本发布新版本,则最终打包还是 D 的 1.1 版本,所以所有组件最终被打包到 APK 包中的版本都为 version.properties 中定义的版本
- 假设 D 的 MavenId 由 D 改成了 E,C 基于 E 发布二进制,B 还是老样子,在实际打包中会报类重复的错误,原因就是 B 的 POM 文件中依赖的还是 D,所以需要让 B 基于 D 改名后的 E重新发一个二进制
打包流程 有了前面这些铺垫,让我们实际看看在执行打包 Task 时,实际还执行了哪些 Task。环境配置如下:
Gradle 5.1.1
Android Gradle Plugin 3.1.2
org.gradle.parallel=true 开启并行编译
release 包 minifyEnabled true
执行命令可以得到如下图所示输出
1 | # --dry-run 表示不实际执行每个 Task |
Task 很多,接下来为大家介绍几个重点的 Task,其余没介绍的感兴趣的同学可以找找对应的实现类,看看它的实现。
preBuild
描述:做一些编译前的检查
一个例子:有的人可能遇到下面的错误
1 | "Android dependency "+ display+ "is set to compileOnly/provided which is not supported" |
这个的原因就是由前面说过的 compileClasspath 和 runtimeClasspath 引起的。
当一个组件因为不同的依赖配置项导致它的 compileClasspath 比如为 1.1.1版本,但他的 runtimeClasspath 是 1.1.2版本,preBuild 就会检测出这个问题并报错我们处理
compileReleaseAidl
类:AidlCompile
描述:内部使用 AidlProcessor 调用 call 方法使用 build-tool 下的 aidl 执行编译。
各类 generate和 merge
这些 Task 允许我们在整个编译工程中动态的生成一些代码,生成好的资源需要和已有的资源进行合并,并且需要注意有可能覆盖已有资源,就不再详细介绍了,
过程
第一步:我们有 app 工程下的 Java 源文件,还有 AIDL、generate、R.java 等生成的 Java 源文件,还有本身依赖,源码子工程的 jar 包、远端 aar 解压的 jar 包等一系列二进制文件,源码文件是 javac 需要编译的内容,二进制文件 .jar/.class 则是当 javac 编译遇到一个类名等符号时,如果发现在现有的源文件找不到,该去哪找的集合,对应的 javac 参数就是 -classpath
而这个参数,其实就是 compileClasspath 的一个应用,如果你源文件引用了一个类,它的 jar 包不在 compileClasspath 中,那么在编译时 javac 就会报错找不到符号了
第二步:当源文件被编译成类文件后,Google 提供了 Transform 机制允许我们对二进制文件在打包前进行修改,比如前面图片中的 :app:transformClassesWithXXXForRelease SKIPPED 就是我们自定义的 Transform。通过 :app:transformClassesAndResourcesWithProguardForRelease SKIPPED 也可以看到 Proguard 也是通过 Transform 机制实现的,这里图片中一个 .class 文件,一个是 .jar/.class 文件,第一个显然是 javac 编译后的产物,第二个则是 runtimeClasspath,就是那些需要被打包的二进制。相信大家这样就理解了 compileClasspath 和 runtimeClasspath 是如何影响打包过程
第三步:当 Transform 处理好所有的 class 文件后,接下来就是将 .class 文件转换为 .dex 文件。值得注意的是,javac 只能发现源码的问题,不会发现那些未参与编译的二进制的问题。而在 dex 转换过程中则可以发现比如类重复问题或者一个类,名字不变,但是由 Class 变成了 Interface 这类严重的代码问题。
第四步:就是将前面的和资源进行打包。对应的类是 PackageApplication,得到这个 Task 后可以对打包的内容进行自定义
结语
虽然只对常见的一些配置提供一个大纲,没有详细介绍 Gradle 和 Android Gradle Plugin 相关内容,比如 Gradle 的生命周期,插件开发,Transform 机制等等,但是如果各位看了以后能对整个编译工具链有一个大体的了解,可以在需要的时候明白该从哪个方向去解决问题,就是本文的价值所在了。


























